
长按识别图中二维码观看直播回放


由湖北省农业农村厅和武汉市人民政府共同主办的“2022武汉种业博览会秋季展示会”,因为疫情原因不设现场展位,取消线下聚集性活动,改为线上展示。
各位参展商可根据当地防疫政策要求,自驾到展示基地(导航地址:武汉市农业科学院北部园区)现场观摩或通过官方微信公众号“武汉种业博览会”(ID:whzyblh)察看品种表现。
11月30日,主办方联合中国蔬菜杂志社线上直播,上午武汉市农科院蔬菜所副所长汪爱华博士、邓耀华正高职高级农艺师、高长斌博士先后出镜逛展,为大家在田间现场推介了蔬菜新优品种。之后又有4家企业参与了现场直播推介,分别是武汉亚非种业、武汉楚为生物、武汉宏达、武汉蔬博种业先后参与直播推介。下午,武汉市农科院蔬菜所张润花博士、马晓龙博士、郭孟配博士分别为大家线上讲解了工厂化智慧农业蔬菜栽培技术、食用菌工厂化生产设施、鹿茸菇等珍稀食用菌品种。
直播当天共吸引11.5万人次在线观看,直播间互动热烈,行业内反应很好。

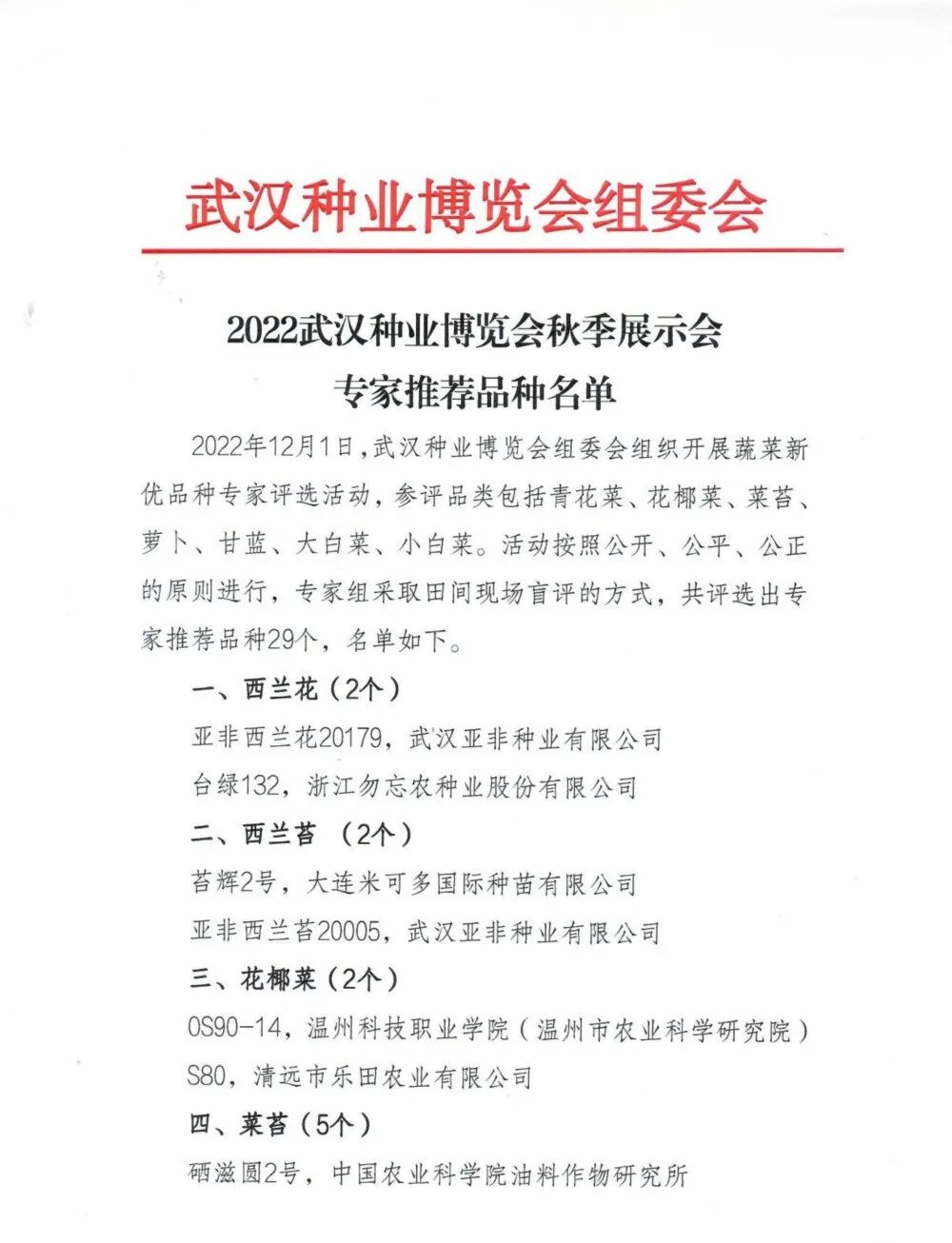
12月1日,组委会邀请6位专家、企业家代表组成专家组,对田间参展品种进行盲评筛选,共筛选29个品种作为2022武汉种业博览会秋季展示会专家推荐品种对外发布。






2022武汉种业博览会秋季展示会专家推荐品种名单



各位参展商、种植户可根据当地防疫政策要求,自驾到展示基地现场观摩察看品种表现。
一、自驾参观时间
2022年11月28日﹣12月10日(8:00﹣17:00)
二、自驾参观要求
1、提前与组委会秘书处联系,提前预约;
2、出示健康码、行程码、24小时核酸阴性证明(或48小时核酸阴性证明+已采样)
3、做好个人防护,全程佩戴口罩
三、联系电话
邹老师 15172330415(微信同号)
张老师 15171446672(微信同号)


